文字
背景
行間
2022年11月の記事一覧
授業参観・懇談会,ありがとうございました。
先日は,お忙しい中,授業参観・懇談会に足を運んでいただき,ありがとうございました。
懇談会の様子や資料について,一部,紹介いたします。
1年生 懇談会資料
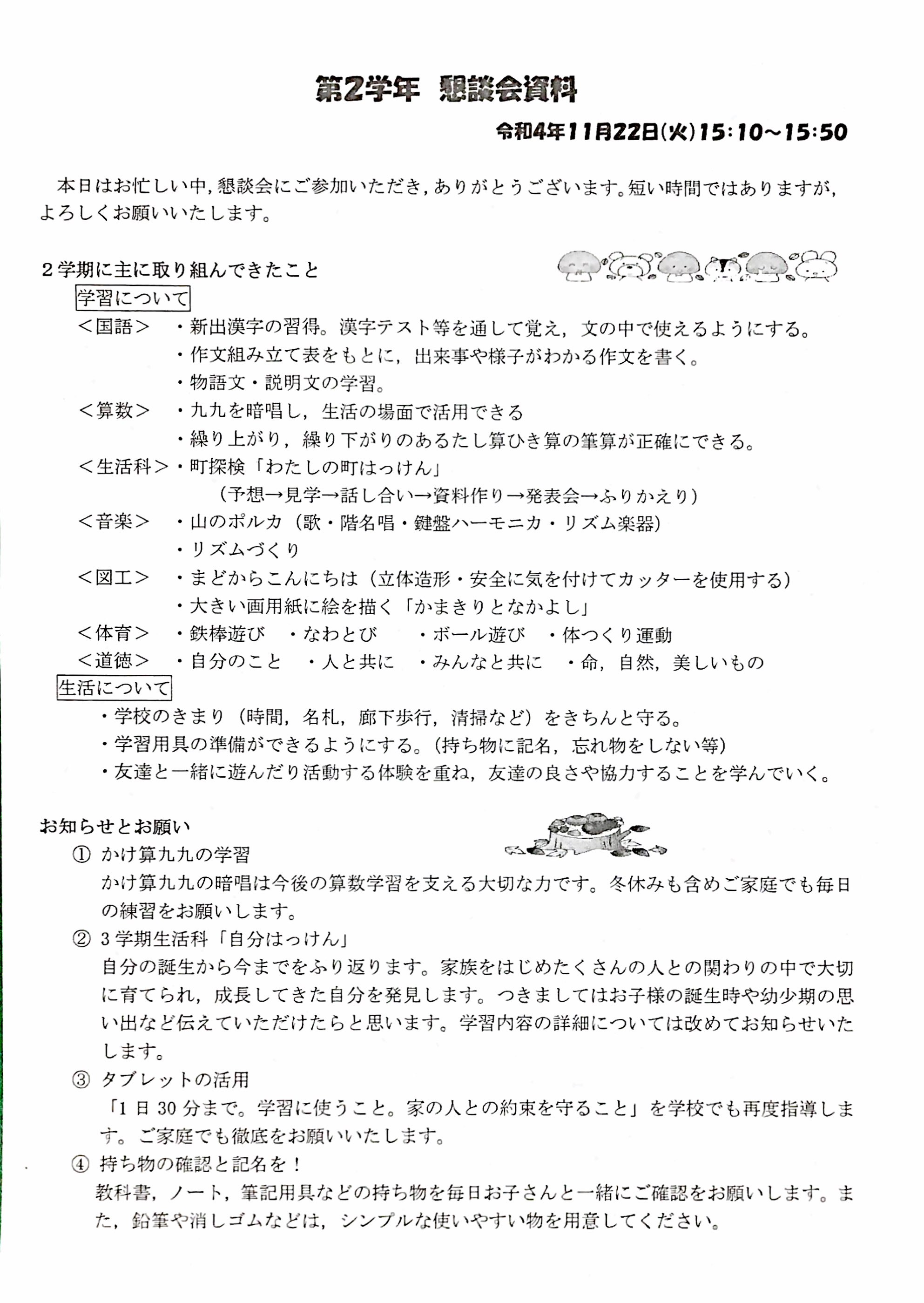
2年生 懇談会資料
3年生 懇談会で話した内容
【学習面】どの教科においてもグループ学習を通して,伝える力と聞く力が付いてきました。みんなで協力しながら,熱心に課題に向かって取り組む様子が見られます。一方,漢字や文章問題への苦手意識があるためか,取り組みに差が生じています。学年全体で力を入れていきたいと思います。
【生活面】学年行事からみる3年生。6月の市内めぐりでは,楽しい!元気!疲れた!といった様子だった子ども達。9月の筑波山登山では,友達を気遣い,声を掛け合いながら一生懸命登る様子が数多く見られました。先日のかぶ農家見学では,調べたことをもとに真剣に見学したり,話を聞いたりと学習意識をもった子ども達の姿が見られました。日々,たくさんの成長を感じます。
一方,行動の切り替えが苦手で,けじめがつかない場面も日常生活に見られるので,今後も支援を続けます。
(2)お願い
クロームブックに送信している『明日の予定や持ち物等の連絡』や『宿題』を必ず一緒に見て確認してください。「宿題やった?明日の用意した?」「宿題やりなよ~!用意しなよ~!」「うん!やった!」「うん!やる!」だけのやり取りだけでは,中々身に付きません。3年生は習慣化を図る大切な時期です。基本的なことが当たり前にできる子どもの成長を目指して,子どもも,保護者も,学校も一丸となって頑張っていきましょう!
4~6年生(続きから見られます)
4年生 懇談会資料
5年生 懇談会の内容
(1)学習や生活の様子(課題とがんばっていること)※3~5行程度。書式変えずに。
・安全面について
子どもの遊び場所、メンバー、帰宅時刻のチェック等、危険と隣り合わせの中での生活ということ認識で見守ってください。
・学習面について
先日行われた学力調査では,文章表現する問題に苦戦しているような様子がうかがえました。読み取る力は,何事においても大事です。日頃から物語などの文章に触れて,考える経験が少ないように感じます。本の良さ(情報が精選,整理されていること)を伝えて読書に慣れ親しむことに協力をお願いします。
(2)家庭へのお知らせや協力してほしいこと(進級・進学に向けて)
・クロームブックの取り扱い方
クロームブックの故障が多く報告されています。置き場所やキーボードは優しくタイピングするなど家でも気を付けてください。
6年生 懇談会の内容
(1) 学習や生活の様子(課題とがんばっていること)
修学旅行を充実させるため(最高の思い出とするために),日々頑張る姿が見られた。当日はとても楽しく活動することができた。学んだことを今後の生活にいかしていきたい。
(2) 家庭へのお知らせや協力してほしいこと(進級・進学に向けて)
・当たり前のことが当たり前にできるように。
(時間を守る 忘れ物をしない 提出物 あいさつ)
・家庭学習の習慣化
3年生 社会科見学「かぶ農家」
11月17日(木)
社会科見学でかぶ農家に行きました。
教室だけでは学び切れない,「本物」を見て学ぶことに目を輝かせていた3年生です。見て聞いたこと,気が付いたことをたくさん書こうと必死な様子で,メモ用紙に書いていました。質問するときには,「~ですか。」と,丁寧な言葉づかいで話をすることができました。
第3回 酒井根中学校区学校運営協議会(サカスク)
11月14日(月)に酒井根中学校にて,「酒井根中学校区学校運営協議会」(通称:サカスク)を開催しました。
8月に実施した第2回の話し合いから,“活動の見える化”を目指して取り組んできた進捗状況の報告と,今後の活動についての話し合いを行いました。
9月に実施した「4校合同あいさつ運動」は,小学生と中学生の交流の機会,教職員,サカスク委員との交流の機会ともなりました。一緒に活動する中で,あいさつの声が大きくなり,あいさつを返す子どもたちも増えてきたとのことです。また,通りすがりの一般の方もあいさつをしてくれるようになり,「あいさつのかよう町 酒井根」を感じたとの報告がありました。
3学期もこの取り組みを継続し,次回は2月20日(月)に「4校合同あいさつ運動」(※雨天中止)を実施することとしました。
他にも,小学校での学習支援,手洗い場の自動水栓蛇口の交換など環境整備支援,防災,地域支援関係の報告と今後の予定についての連絡がありました。
皆既月食観察会,盛会!ご参加ありがとうございました。
11月8日(火),19:00~19:30 皆既月食観察会を実施しました。
天気は雲一つない快晴!絶好の天体観測日和でした。
お知らせから1週間と短い募集期間でしたが,親子合わせて200人以上の参加者が集まりました。満月から徐々に欠けていき,最後は赤い月を見ることができました。
理科支援員の秋山先生から「月の満ち欠け」,「太陽,地球,月の大きさや距離」「皆既月食とは何か?」「なぜ赤く見えるのか?」などの説明がありました。巨大スクリーンに映される画像を見ながら参加した皆さんは熱心に耳を傾けていました。
皆既月食を見たことが,友達や家族との思い出の1つとなれば嬉しいです。
そして,このことをきっかけに,宇宙や科学への興味関心が高まることを願っています。
参観した方たちからの感想を一部紹介します。
〇今回のような企画をしていただけたことはとても嬉しく、感謝の気持ちです。ありがとうございました。
〇巨大なスクリーンや先生方の太陽など様々工夫をしてくださって,親子共々とても感慨深い学びができました。いつもありがとうございます。
〇下校後の時間に学校を開放してこのような会を開いていただき、とても感謝しています。子供達も他のお友達と一緒に観ることができて、印象に残ってくれればなと思います。また、わかりやすい解説があって、理解を深めることができとても良かったです!遅い時間でしたが、先生方本当にお疲れ様でした。ありがとうございました。
〇月の色が変わるとこを見れて,その周りに飛ぶ白い鳥達の群れもキレイで貴重な体験を親子で出来ました。素敵なイベントに感謝です。ありがとうございました。
〇お忙しい中、こういった機会を設けてくださり感謝です。空を見上げて月が見える場所であれば観測はできますが、学校で観察会がある!というだけで月食に対する興味のわきかたが全然違いますし、友達がみんなで集まって月を見たんだということが記憶に残って、きっと大人になっても覚えているのではないかな?と思えたことも嬉しかったです。
どこの学校でもこういった機会があった訳ではないと思うので、本当にありがとうございました。
〇皆既月食を見に夜に学校に行くという、特別な経験をさせていただき、ありがとうございました。子ども達はみんな楽しそうで、きっと皆既月食の度に今日の事を思い出してくれるんじゃないかなと感じました。私も保護者として子どもと皆既月食を見た素敵な思い出を作る事ができました。
【陸上部】11月8日(火)活動再開!
11月8日(火)より陸上部の活動を再開しました。
子供たちが自分の体力や目的にあわせて2つのコースから選んで取り組んでいます。
その名も
ガツガツコース
コツコツコース
です。ガツガツコースでは,その名の通りガツガツ走って持久力の向上を目指します。初日の練習では5人程度のグループを作り,先頭の走者を入れ替えながら長い距離の走り込みをしました。コツコツコースでは,サーキット・トレーニングを通して総合的な体力向上を目指します。
R8.3.12 更新
☆資料
R7-年間行事予定1222版.pdf【NEW】
☆リンクバナー
〒277-0053
千葉県柏市酒井根1-2-1
TEL:04-7175-0336
FAX:04-7175-9240
※このホームページにおける文章・写真等の著作権は、柏市立酒井根東小学校にあります。無断で転載は固くお断りいたします。
| 04/01~07/20 | 17:30 |
| 07/21~08/31 | 17:45 |
| 09/01~09/30 | 17:00 |
| 10/01~10/31 | 16:30 |
| 11/01~01/06 | 16:00 |
| 01/07~02/28 | 16:30 |
| 03/01~03/31 | 17:00 |
